标题:深度解析最新国家强制检定目录:政策解读与实施影响
一、背景介绍
随着我国社会经济的快速发展,各行各业对计量器具的依赖程度越来越高。为确保计量器具的准确性和可靠性,保障人民群众的生命财产安全,国家制定了强制检定目录。近期,国家发布了最新的强制检定目录,对原有的目录进行了调整和补充,本文将对此进行深度解析。
二、最新强制检定目录的主要内容
1. 调整了强制检定范围
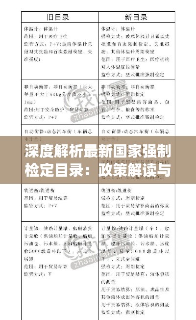
新目录对强制检定范围进行了调整,将一些重要的计量器具纳入强制检定目录,如:电能表、水表、燃气表、压力表、温度计、流量计等。同时,对部分计量器具的检定周期进行了调整,以适应不同行业和领域的实际需求。
2. 明确了强制检定对象
新目录明确了强制检定对象,包括:用于贸易结算的计量器具、用于安全防护的计量器具、用于医疗卫生的计量器具、用于环境监测的计量器具等。这些对象在生产和生活中具有重要地位,其准确性和可靠性直接关系到人民群众的生命财产安全。
3. 规定了强制检定周期
新目录规定了强制检定周期,如:电能表、水表、燃气表等生活用水、用电、用气的计量器具,每6年检定一次;压力表、温度计、流量计等工业计量器具,每2-3年检定一次。这有利于提高计量器具的准确性和可靠性,确保其正常使用。
三、最新强制检定目录的实施影响
1. 提高计量器具质量
新目录的实施将进一步提高计量器具的质量,保障人民群众的生命财产安全。通过对强制检定对象进行定期检定,及时发现和排除计量器具的缺陷,确保其准确性和可靠性。
2. 促进产业发展
新目录的实施将推动相关产业的发展,提高我国计量器具的竞争力。通过强制检定,企业将更加注重产品质量,提高产品的市场占有率。
3. 加强市场监管
新目录的实施将加强市场监管,规范市场秩序。通过对计量器具的强制检定,打击非法计量器具,维护市场公平竞争。
四、结语
最新国家强制检定目录的发布,对于提高我国计量器具的准确性和可靠性,保障人民群众的生命财产安全具有重要意义。在实施过程中,相关部门应加强监管,确保新目录的有效执行。同时,企业应提高认识,积极配合强制检定工作,共同推动我国计量事业的发展。
转载请注明来自无锡市先进制造产业知识产权运营服务平台,本文标题:《深度解析最新国家强制检定目录:政策解读与实施影响》











苏ICP备2021053023号-1