新奥2024年免费资料大全349期:开启知识新篇章的钥匙
引言:探索知识宝库 在这个飞速发展的时代,掌握和更新知识显得格外重要。澳门历来重视知识与教育,为提供更好的服务与资源,新奥2024年免费资料大全349期为广大读者...
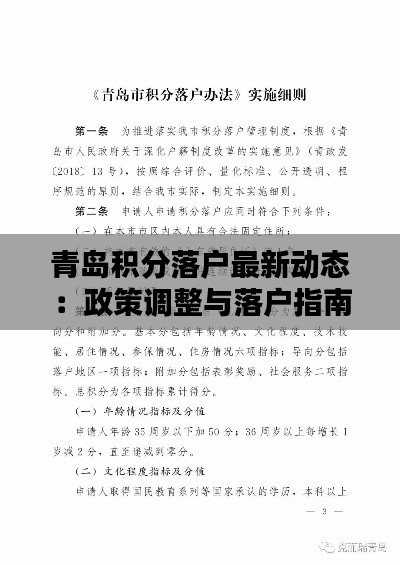
青岛积分落户最新动态:政策调整与落户指南一览
标题:青岛积分落户最新动态:政策调整与落户指南一览一、青岛积分落户政策背景青岛,这座美丽的海滨城市,一直以来都是许多人向往的居住地。为了吸引更多优秀人才,促进城市人口结构的优化,青岛市政府近年来不断调整和完善积分...
新澳门内部一码精准公开346期,专业评估解析_特供款4.675
引言澳门特别行政区,作为中国的一个特别行政区,其彩票产业发展势头强劲,为经济繁荣做出了巨大贡献。彩票作为一种彩票文化传承和继承,已经逐渐成为澳门不可或缺的一部分。新澳门内部一码精准公开346期,专业评估解析_特供...
2024年澳门精准正版资料,实地执行数据分析_1440p19.578
2024年澳门精准正版资料,实地执行数据分析_1440p19.578一、前言2024年是澳门特别行政区落实各项政策、法规的关键年度。在这一年,澳门特别行政区政府针对本地发展状况和全球政治、经济形势的变化,进行...
新澳内部资料精准一码波色表,经典解读解析_3K11.436
引言澳门特别行政区,作为中国的特别行政区之一,其独特的历史背景和地理位置使其政策文件的内部资料备受瞩目。在众多的政策文件中,"新澳内部资料精准一码波色表,经典解读解析_3K11.436"以其专业性和灵敏度,成为解...
农业知识产权在就业市场中的重要作用与挑战
标题:农业知识产权在就业市场中的重要作用与挑战文章:引言在当今全球化的背景下,农业作为国民经济的基础,其发展不仅关系到国家粮食安全,还与农村地区的就业紧密相连。农业知识产权(Agricultural Intel...
246天天天彩天好彩资料大全二四六之一,可靠性计划解析_AP110.138
时下,许多人都在关注澳门的246政策,即“天天天彩天好彩资料大全二四六之一、可靠性计划解析 Aparat Pengelolaan dan Inventarisasi Unit Vendeta 110.138”。这项政...
79456濠江论坛9点半开奖79456CCM,实地数据分析方案_1080p5.822
引言 澳门特别行政区,作为中国重要的特别行政区之一,以其独特的地理位置和文化特色,吸引着全球游客的目光。近年来,澳门政策文件的发布和执行,对澳门的经济发展和社会稳定起到了至关重要的作用。其中...
金算盘澳彩74249.cσm查询203年131期开奖结果,全面数据解析执行_HDR9.882
本文将深入探讨金算盘澳彩74249.cσm查询203年131期开奖结果,并全面解析相关数据,为您提供详尽的信息。请锁定以下内容,以获取更多详细数据。金算盘澳彩74249.cσm查询203年131期开奖结果概览...
新澳2024正版免费资料,理论解答解释定义_精装款10.450
新澳2024正版免费资料概述 随着数字时代的到来,信息的获取变得更加便捷。在众多免费资源中,"新澳2024正版免费资料"以其权威和高质量而脱颖而出。这不仅仅是一系列资料的合辑,更是一个覆...














苏ICP备2021053023号-1