煤油最新价格与苏黎世机场实时动态,深度解读报告
界定主题内涵在当前的能源市场与经济活动中,“煤油最新价格”与“苏黎世机场实时”是两个核心关键词,它们各自具有特定的含义,并且在实践中常常相互关联。1、煤油最新价格:指的是当前市场上煤油的价格情况,煤油是一种广泛使用的...
组合式减税降费措施助力经济发展,全面落地实施,助力企业腾飞
随着全球经济的不断发展,税收政策的调整与优化成为了各国政府推动经济发展的重要手段之一,在我国,减税降费已成为当前财政政策的重要方向,而组合式减税降费落实措施的实施,更是助力企业轻装上阵、促进经济持续健康发展的关键举措...
狗狗呕吐白色泡沫,原因解析、应对与预防方法全攻略
现象描述狗狗出现不断呕吐白色泡沫的情况,这种现象往往让宠物主人十分担忧,狗狗呕吐物中的白色泡沫主要是由唾液、胃液、和可能存在的消化液组成,这种情况的发生可能意味着狗狗的肠胃出现了问题。可能的原因1、进食过量或进食不当...
重庆至南充动车时刻大解密,最新动态信息探索
在当今快节奏的生活中,人们越来越依赖互联网来获取各种信息,当需要了解重庆到南充的动车信息时,百度成为了我们的首选工具,本文将通过百度搜索,详细介绍重庆到南充的动车相关信息,帮助大家更好地安排出行。百度查询当我们输入“...
弯不断的豆腐,传统美食的魅力与创新风采
豆腐,这一传统食材,在中国饮食文化中占有举足轻重的地位,它营养丰富,口感多变,深受大众喜爱,近年来,一种特殊的豆腐逐渐受到人们的关注,那就是——“弯不断的豆腐”。豆腐的历史与文化豆腐起源于中国,已有两千多年的历史,它...
中山平塘最新新闻头条发布
中山市平塘地区成为了新闻关注的焦点,随着城市的发展与变迁,平塘地区也在不断地进步,各种新闻头条纷纷涌现,本文将对近期中山平塘地区的新闻头条进行梳理和报道。平塘地区经济发展稳步提升近年来,平塘地区的经济发展取得了显著的...
纪检监察干部综合素质履职能力提升之路
在新时代背景下,纪检监察工作面临着前所未有的挑战和机遇,作为纪检监察机关的主体力量,纪检监察干部的业务能力和综合素质直接关系到党风廉政建设和反腐败斗争的成效,不断增强纪检监察干部的综合素质与履职能力,是当前和今后一段...
品牌商场灯箱榜单揭晓,TOP10最吸引眼球的灯箱精选
随着商业的繁荣发展,商场灯箱作为展示品牌形象、吸引顾客的重要工具,其质量和设计越来越受到关注,本文将介绍品牌商场灯箱排名前十名,这些品牌以其卓越的品质、创新的设计和优质的服务赢得了广大商家的青睐。飞利浦灯箱飞利浦作为...
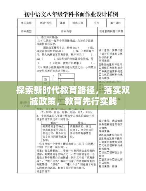
探索新时代教育路径,落实双减政策,教育先行实践
随着社会的快速发展,教育问题一直备受关注,近年来,“双减”政策的提出,为教育领域带来了新的挑战和机遇,如何落实双减,什么又是先行的关键呢?本文将从多个角度探讨这一问题。理解双减政策的核心意义“双减”政策旨在减轻学生作...
龙宫深度游攻略,揭秘最佳游玩时长,体验绝美仙境之旅
如果你正在寻找一个神秘而充满奇幻色彩的旅行目的地,那么龙宫无疑是一个绝佳的选择,这个充满想象力的水下世界,将为你带来无尽的惊喜和美好回忆,为了充分体验龙宫的魅力,你需要多久的游玩时间呢?就让我们一起探讨一下龙宫旅游攻...














苏ICP备2021053023号-1