镇江检察院最新动态:聚焦司法改革与案件进展
标题:镇江检察院最新动态:聚焦司法改革与案件进展< article >镇江检察院工作概述近日,镇江检察院传来一系列最新消息,这些消息不仅展示了该院在司法改革方面的积极探索,也反映了其在案件办理中的高...
抗肺炎疫情最新通报:全球战“疫”进入关键阶段
抗肺炎疫情最新通报:全球战“疫”进入关键阶段自2019年底新型冠状病毒(COVID-19)疫情爆发以来,全球各国政府和卫生组织积极应对,开展了一场前所未有的抗击疫情的人民战争。随着疫苗的研发和接种工作的推进,全球战...
349期今晚开什么生肖好呢:文化背景对生肖选择的影响
引言 在澳门,生肖文化一直深受市民喜爱,特别是在博彩活动中。作为中华传统文化的重要组成部分,生肖不仅代表了汉族传统的循环时间观念,还蕴含了丰富的文化内涵和深厚的文化背景。今晚349期...
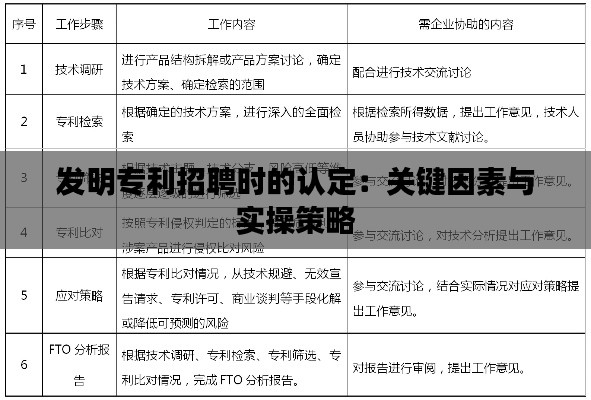
发明专利招聘时的认定:关键因素与实操策略
标题:发明专利招聘时的认定:关键因素与实操策略发明专利概述发明专利是指一项新的技术方案,它能够解决现有技术中的问题,并且具有创造性、实用性和新颖性。在招聘过程中,发明专利往往被视为应聘者技术实力和创新能力的重要体...
金马巨星三轮车800:引领城市出行新潮流
标题:金马巨星三轮车800:引领城市出行新潮流金马集团简介金马集团,作为中国知名的交通工具制造商,一直致力于为消费者提供高品质、高性能的交通工具。近年来,金马集团不断创新,推出了多款深受市场欢迎的车型。而最新款的...
2024年正版免费天天开彩349期:深度分析彩民心理与行为
导言:理解彩民心理是澳门政策指导的关键 在中国,澳门特别行政区因其博彩业的合法性而广为人知。而彩民们对博彩活动的心理和行为深刻影响着政策制定与市场监管。“2024年正版免费天天开彩349期:深度分析彩民心理与行...
新奥门免费资料正版,快捷方案问题解决_pack12.740
引言 随着澳门特别行政区的不断发展,政策文件的发布和传播对于提升政府透明度和公众参与具有重要意义。本文旨在介绍“新奥门免费资料正版,快捷方案问题解决_pack12.740”这一政策文件的相关信息,以便公众更...
白小姐449999精准一句诗,详细数据解释定义_HDR版4.608
序言尊敬的读者们,本文旨在深度解析由白小姐提出的富有创意与精准性的诗句"449999",探究其背后所隐藏的深层含义以及其在澳门政策文件中的应用。在此,我们将以HDR版4.608为框架,对这一诗句及其相关数据进...
猜测2024年12月11日新澳门最精准正最精准龙门,前沿评估说明_专家版7.448
一、新澳门政策简述 新澳门,作为特别行政区,一直在不断地寻求发展与变革,以适应全球化和区域经济发展的需要。2024年即将实施的新政策包含了对产业结构优化、旅游博彩行业的管理、教育与人...
全方位指南:教你如何查询商标注册信息
标题:全方位指南:教你如何查询商标注册信息<!DOCTYPE html><html lang="zh-CN"><head> <meta charset="UTF...














苏ICP备2021053023号-1